本系统密码应大于等于8位小于20位,且必须包含字母和数字。您的密码不能满足要求,请进入学习平台后尽快修改!
家庭教育“智慧父母”成长进阶系列培训
作者:在线教育研修中心 2026-04-21一、项目介绍
家庭,是每个人一生中最早、最重要的社会单元。在新时代教育高质量发展的背景下,家庭教育作为国民教育体系的重要基石,其科学性、专业化发展需求日益凸显。2022年《中华人民共和国家庭教育促进法》正式实施,标志着家庭教育从传统意义上的“家事”上升为受法律规范和保障的“国事”,明确未成年人的父母或者其他监护人是家庭教育的第一责任人,“依法带娃、科学教儿”成为新时代父母的法定责任与成长必修课。对家长主动更新教育理念、系统提升教育胜任力,不仅是破解育儿焦虑、构建和谐亲子关系的现实需求,更是履行法定责任、参与家校社协同育人体系、护航未成年人健康成长的时代要求,也是国家层面的教育发展战略方向。
北京师范大学继续教育与教师培训学院积极响应国家政策与社会需求,依托学校深厚的教育学科积淀与优质资源,推出北京师范大学家庭教育“智慧父母”成长进阶系列培训项目。本项目打破零散育儿知识的信息差,整合教育学、心理学、社会学等多学科资源,以“科学教养、双向赋能、共同成长”为核心理念,构建从入门认知到实践精通的三阶成长体系,帮助家长建立系统化、科学化的教养底层逻辑,掌握可直接落地的家庭教育实操方法,最终实现家长能力提升与孩子健康成长的双向正向循环。
项目采用“认知升级-能力实践-文化引领”的阶梯式培养设计,总学时104学时,覆盖0-18岁全年龄段儿童成长特点与家庭教育需求,无论你是处于新手爸妈的迷茫期,还是遇到青春期育儿瓶颈,都能在课程体系中找到适配自身阶段的系统化成长路径。
第一阶段(初阶):知己知彼·读懂孩子,觉察自我
核心定位:基础认知层
聚焦儿童发展规律、原生家庭与教养风格、情绪认知、沟通基础四大核心模块,帮助家长掌握0-18岁孩子身心发展特点,觉察自身教养风格,学会基础的情绪管理和沟通技巧,搭建系统的家庭教育知识框架。
点击查看详情(初阶)
第二阶段(中阶):协同育人·赋能成长
核心定位:系统应用层
在教育底层逻辑、学习力系统提升、青春期解码、品格与关系建设四大模块上深入应用。帮助家长从“认知”走向“行动”,重构教育目标,掌握感觉统合、规则建立、应试心理等学习力培养方法;读懂青春期生理与心理变化,网络干预及沟通重建;同时提升抗挫力、责任感、家校沟通、亲密关系与隔代教养等综合能力。
点击查看详情(中阶)
第三阶段(高阶):道术合一·构建生态,系统共生
核心定位:整合引领层
从生涯规划、家庭文化建设、复杂家庭关系优化、家庭价值观构建等维度出发,帮助家长建立长远的教育视野,搭建覆盖家庭文化、能力培养、长远发展的完整成长生态,不仅能科学应对全年龄段的教养问题,更能形成符合自身家庭特点的教育理念体系,为孩子的终身成长奠定坚实基础。有意愿的家长还可进一步学习家庭教育指导技能,成为家庭教育的传播者,实现从「学习者」到「分享者」的身份升级。
点击查看详情(高阶)
二、项目详情
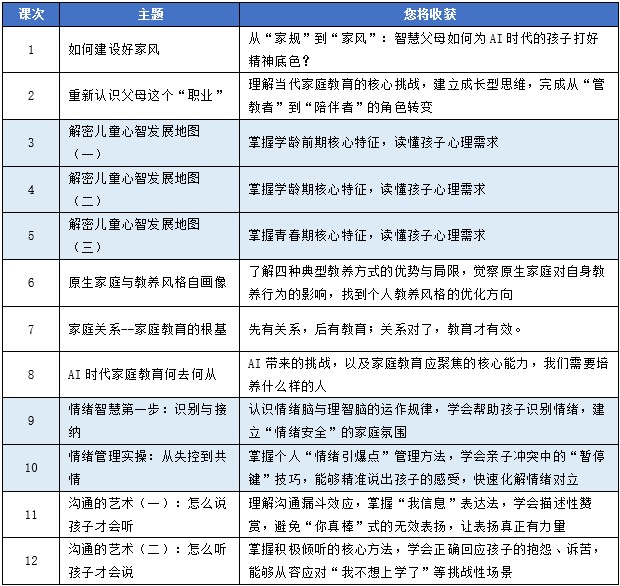
第一阶段(初阶)是“智慧父母”成长三阶体系的入门核心课程,共36学时;聚焦“读懂孩子+自我觉察”两大核心命题,从儿童发展规律、原生家庭与教养风格、情绪认知、沟通基础四大维度入手,帮你搭建系统的家庭教育知识框架,掌握基础的情绪管理与亲子沟通方法,解决日常教养中的常见问题。
培养目标:
清晰掌握0-18岁孩子各发展阶段的心理特征与核心需求,看懂孩子行为背后的动机
觉察自身的教养风格,摆脱原生家庭的负面代际传递
熟练运用共情、非暴力沟通等技巧,实现亲子间的有效对话
掌握情绪管理方法,告别“失控式育儿”,建立情绪安全的家庭氛围
(一)培训对象:
1.0-18岁孩子的家长:希望改善亲子关系、提升科学教养能力
2.教育相关从业者:幼儿园教师、中小学教师、家庭教育工作者,需要补充专业教养知识
3.准父母:希望提前搭建家庭教育认知体系,为育儿做好前置准备
4.关注自我成长的家长:希望缓解育儿焦虑、实现亲子共同成长
(二)培训时间及形式
1.授课形式:线上线下混合式教学;
2.培训时间:2026年4月-2026年6月(周末上课)
3.线下培训地点:北京师范大学(南院/双秀校园);
4.报名人数15人及以上即可开班。
(三)课程安排

(四)缴费方式和标准
1. 培训费用:
4680元/人,优惠价4280元/人(本校师生、2026年4月20日前报名缴费均可享受早鸟价优惠),初中两阶联报优惠价8200元/人,中高两阶联报优惠价格8860元/人,初中高三阶联报优惠价格12880元/人。
费用涵盖学情分析、方案与课程设计、专家课酬、教学资料等。食宿、交通费用自理(不统一安排)。开课后不再受理退费事宜。
2. 缴费方式:
(1)银行汇款或转账:可选择银行柜台、网上银行、手机银行等方式汇款或转账。
开户行:中国银行北京文慧园支行
账户名:北京师范大学
账 号:340256015272
备注:请在汇款单上备注“继教院智慧父母初阶班+姓名”,缴费完成,请保留汇款或转账成功的截图,发送给项目联系人于老师,审核回复后,视为报名成功。
(2)在线缴费(支持微信、支付宝付款)
请通过 http://fxlpx.scett.cn/home/cms 在线缴费。
3. 报名及汇款截止时间:2026年05月01日
报名缴费链接:点击至报名页面 https://fxlpx.scett.cn/home/item?itemId=320
第二阶段(中阶)是“智慧父母”成长三阶体系的核心进阶阶段,共36学时;聚焦“从方法到系统”的能力升级,帮你跳出“头痛医头”的碎片化技巧误区,掌握激发孩子内驱力、构建和谐家庭系统的底层方法,让教育从“费力推行”变成“自然发生”。
培养目标:
破解内驱力密码:彻底告别“催、骂、哄”,让孩子主动学习、主动承担
掌握青春期沟通心法:轻松化解叛逆、疏离、沉迷网络等典型问题
构建家庭支持系统:协调夫妻、隔代、家校等多重关系,形成教育合力
跳出育儿焦虑陷阱:学会自我关怀,实现家长与孩子的双向成长
(一)培训对象:
1.已完成初阶学习,希望系统提升家庭教育能力的家长
2.正面临孩子学习动力不足、青春期沟通障碍、家校关系协调难题的家长
3.希望平衡夫妻关系、隔代教养等家庭系统问题的养育者
4.从事家庭教育相关工作,希望补充实战技能的教育工作者
(二)培训时间及形式
1.授课形式:线上线下混合式教学;
2.培训时间:2026年5月-2026年7月(周末上课)
3.线下培训地点:北京师范大学(南院/双秀校园);
4.报名人数15人及以上即可开班。
(三)课程安排

(四)缴费方式和标准
1. 培训费用:
4680元/人,优惠价4280元/人(本校师生、2026年5月15日前报名缴费均可享受早鸟价优惠),初中两阶联报优惠价8200元/人,中高两阶联报优惠价格8860元/人,初中高三阶联报优惠价格12880元/人。
费用涵盖学情分析、方案与课程设计、专家课酬、教学资料等。食宿、交通费用自理(不统一安排)。开课后不再受理退费事宜。
2. 缴费方式:
(1)银行汇款或转账:可选择银行柜台、网上银行、手机银行等方式汇款或转账。
开户行:中国银行北京文慧园支行
账户名:北京师范大学
账 号:340256015272
备注:请在汇款单上备注“继教院智慧父母中阶班+姓名”,缴费完成,请保留汇款或转账成功的截图,发送给项目联系人于老师,审核回复后,视为报名成功。
(2)在线缴费(支持微信、支付宝付款)
请通过 http://fxlpx.scett.cn/home/cms 在线缴费。
3.报名及汇款截止时间:2026年05月20日
报名缴费链接:点击至报名页面 https://fxlpx.scett.cn/home/item?itemId=321
第三阶段(高阶)是“智慧父母”成长三阶体系的最高阶课程,共32学时;面向希望成为“家庭建设引领者”或家庭教育从业者的深度学习者。在这里,你将跳出日常养育的单点问题局限,站在系统论与家庭发展的全局视角理解家庭教育的底层逻辑,学会从家庭生态构建、全周期成长引领的维度做长远布局,具备基础的家庭问题诊断与经验分享的专业能力。
培养目标:
掌握系统养育思维:从“被动解决问题”升级到“主动构建生态”,形成适配家庭特质的养育哲学
具备成长引领能力:精准识别孩子天赋优势,系统搭建面向未来的核心竞争力体系
构建专属家庭文化:打造有共识、有温度、有传承的家庭精神内核,成为家庭成长的“总设计师”
掌握多维协同方法:能够统筹协调夫妻关系、多子女养育、隔代支持等多重家庭关系,形成高效协同的养育格局
(一)培训对象:
1. 已完成中阶学习,希望进一步提升教育认知高度的家长
2.希望为孩子做长期生涯规划、构建独特家庭文化的高认知家长
3.有志于从事家庭教育指导、咨询工作的专业人士
4.学校、社区等家庭教育相关工作者
(二)培训时间及形式
1.授课形式:线下面授教学
2.培训时间:2026年7月-2026年8月(周末上课)
3.线下培训地点:北京师范大学(南院/双秀校园)
4.报名人数15人及以上即可开班。
(三)课程安排

(四)缴费方式和标准
1. 培训费用:
5680元/人,优惠价4880元/人(本校师生、2026年6月20日前报名缴费均可享受早鸟价优惠),中高两阶联报优惠价格8860元/人,初中高三阶联报优惠价格12880元/人。
费用涵盖学情分析、方案与课程设计、专家课酬、教学资料等。食宿、交通费用自理(不统一安排)。开课后不再受理退费事宜。
2. 缴费方式:
(1)银行汇款或转账:可选择银行柜台、网上银行、手机银行等方式汇款或转账。
开户行:中国银行北京文慧园支行
账户名:北京师范大学
账 号:340256015272
备注:请在汇款单上备注“继教院智慧父母高阶班+姓名”,缴费完成,请保留汇款或转账成功的截图,发送给项目联系人于老师,审核回复后,视为报名成功。
(2)在线缴费(支持微信、支付宝付款)
请通过 http://fxlpx.scett.cn/home/cms 在线缴费。
3.报名及汇款截止时间:2026年07月1日
报名缴费链接:点击至报名页面 https://fxlpx.scett.cn/home/item?itemId=322
三、拟邀师资
苏君阳,教育学博士,北京师范大学教育学部教授,博士生导师。现任北京师范大学教育管理学院院长、北京师范大学教育督导研究中心主任、北京师范大学教育学部教育家书院副院长。曾任教育部小学校长培训中心副主任,北京师范大学教育学部学科建设办公室副主任。
侯玉雪,北京师范大学教育学博士,北京联合大学师范学院副教授,中国教育发展战略学会家校协同专业委员会理事。研究方向:教师教育、家庭教育、家校合作、幼小衔接、学前教育、教育研究方法。主持和参与多项国家级和省部级课题;以第一作者和通讯作者发表多篇 SSCI 及CSSCI论文;作为第二参与人撰写的报告获得省教育厅及省政府采纳;指导学生毕业论文获得多项校级及北京市优秀毕业论文;参与多项教学比赛,自身及团队获得一流本科课程,课程思政及教学创新大赛的多项奖项。
罗晓路,北京师范大学心理健康教育与咨询中心研究员,发展与教育心理学博士,中国心理学会会员。研究领域是大学生心理健康与创造力发展。接受过系统的家庭治疗、叙事治疗、认知行为治疗等专业培训。从事大学生心理健康教育与咨询工作二十余年。
申子姣,北京师范大学心理健康教育与咨询中心副主任,心理学博士,副研究员,中国心理学会注册督导师、注册心理师。开设“大学心理”“影像中的生死学”“婚姻治疗”等课程;接受过家庭治疗、行为治疗、精神分析、催眠治疗等系统专业培训,也有焦点解决、短程动力治疗、叙事疗法等受训背景。
夏翠翠,北京师范大学副研究员,北京师范大学学生心理健康与咨询中心专职教师,心理学部心理健康服务中心兼职督导师,中国心理学会会员,注册督导师,中国艾利克森研究院注册会员。主要咨询和研究方向为:青少年心理健康教育,具有20年丰富的心理咨询与培训经验。著有大学生心理健康教育教材8部,教师用书1部,家庭教育指导用书1部。
四、发票内容
发票内容:*非学历教育服务*培训费;
发票类型:增值税数电普票;
发票形式:电子发票。
发放方式:发送至报名者提供的邮箱。
五、结业考核
完成课时学习、评价合格的学员,将获颁带有统一编号的北京师范大学培训结业证书。
证书查询官网:http://jpc.bnu.edu.cn/cms/zscx/index.htm

六、联系方式
于老师:010-58805923;13311519282(微信同号)
邮箱:zcfw@bnu.edu.cn
即日起开始报名,详情请登陆北京师范大学继续教育与教师培训学院网站http://www.scett.bnu.edu.cn 或“京师继教”微信公众号查询浏览。欢迎咨询报名,参加学习!
因突发情况,培训时间、地点、方式等如有调整,以相关通知为准。
